第一条 为规范中国民办教育协会(以下简称协会)出差管理,强化成本与合规意识,参照《中央和国家机关差旅费管理办法》(财行〔2013〕531号)(以下简称《办法》)《财政部关于调整中央和国家机关差旅费住宿费标准等有关问题的通知》(财行〔2015〕97号)《民间非营利组织会计制度》等相关规定,以及兄弟单位制度,结合实际,特制定本办法。
第二条 本办法出差是指因工作任务需要,临时到常驻地以外地区并产生差旅费用的调研、商务洽谈、参加会议等公务活动。出国(境)差旅管理另行规定。
第三条 差旅费特指出差期间所发生的城市间交通费、住宿费、伙食补助费和市内交通费。
第四条 本办法适用于协会会长、副会长、秘书长、副秘书长、内部机构负责人、专/兼职工作人员及监事会成员。
第五条 出差实行前置审批。
(一)协会安排出差。出差人员应在出差前2个工作日填写《国内公务外出审批表》(见附件1),经部门机构或项目负责人确认,报协会副秘书长或秘书长审批。会长、副会长、秘书长及监事会领导出差时,不需填写审批表,但需要到协会秘书处登记出差时间及地点。
(二)因任务紧急,不能及时按规定办理出差审批手续的,须在出差前以通讯方式(扫描件或照片)申请,出差结束后补办手续。因工作实际需要延长出差时间的,应经任务主要负责人同意,出差后补办延期手续。

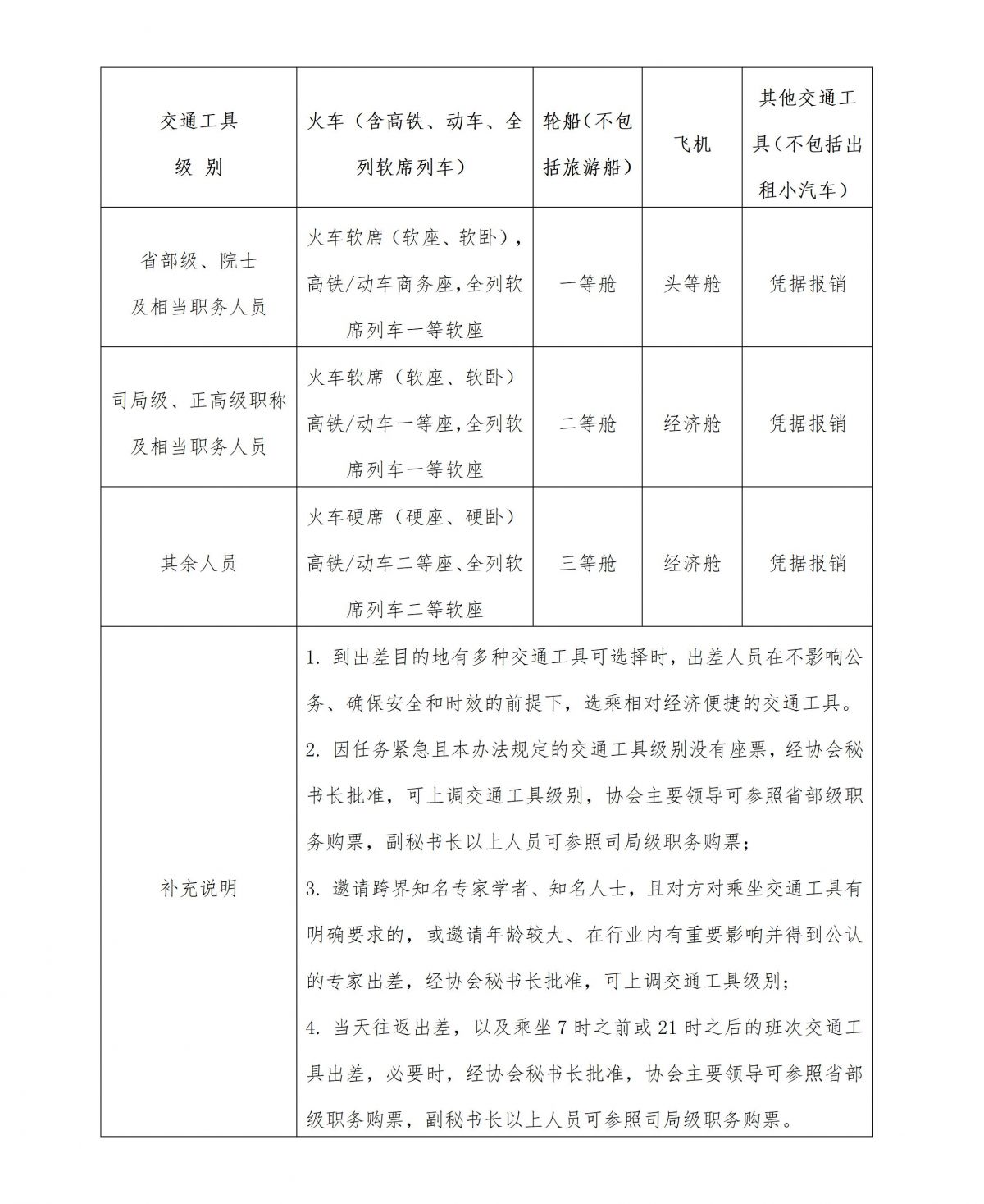
第六条 差旅费标准:
(一)城市间交通费
(二)住宿费。执行财政部制定的分地区住宿费限额标准(见附件2)。省部级及相当职务人员住普通套间,司局级及以下人员住单间或标准间。
如遇下列情形,住宿费可超出限额标准支付:
1.举办品牌活动,如中国民办教育发展大会、学术年会、各分支机构年会等,因活动场地受举办时间、举办地域及规模等客观因素约束,导致住宿酒店选择受限的,住宿费用可适当超出限额,但不得超过限额标准的30%;
2.举办由国内外知名专家、知名社会人士参加的重要研讨会、专家论证会,因嘉宾时间协调复杂导致住宿酒店选择连带受限的,住宿费用可超出限额标准,但不得超过限额标准的30%。
(三)伙食补助费。参照执行财政部制定的分地区伙食费限额标准包干使用,每人每天150元,按出差自然(日历)天数计算。出差人员应当自行用餐。凡由接待单位统一安排用餐的,应按照国家政策规定向接待单位交纳伙食费。
(四)市内交通费。按出差自然(日历)天数计算,市内交通费每人每天限额100元包干使用。由接待单位或其他单位提供交通工具的,应按照国家政策规定向接待单位或其他单位交纳相关费用。
(五)在协会取酬人员,以及劳动(人事)关系不在协会但在协会全职工作人员的差旅伙食、市内交通费用,以补助的形式按照第六条第三款、第四款规定标准发放;在协会兼任职务退休领导干部的差旅伙食、交通费用,在本办法规定的限额标准内实报实销。
第七条 报销程序。出差活动结束后7个工作日内办理报销手续。差旅费报销时应当提供《国内公务出差审批表》,机票、火车票、住宿费发票等票据及必要的支撑材料,包括但不限于:会议通知或邀请函;参与调研的,须提交调研报告;进行商务事务洽谈的,须提交洽谈纪要。报销之前,报销手续应经部门机构负责人或项目负责人审核确认。
第八条 报销管理。出差人员应当严格按规定开支差旅费;未按规定开支差旅费的,超支部分由个人自理。
(一)出差人员可凭《国内公务外出审批表》预支差旅费,办理报销手续时应冲销借款;亦可垫付差旅费,出差结束后凭据报销。
(二)城市间交通费按乘坐交通工具的等级凭据报销,订票费、经批准发生的签转或退票费凭据报销。
(三)乘坐飞机、火车、轮船等交通工具的,每人次可以购买交通意外保险一份,凭据报销。多买费用自付。所在单位统一购买交通意外保险的,不再重复购买。乘坐飞机的,民航发展基金、燃油附加费可以凭据报销。
(四)省部级及相当职务人员出差,因工作需要,随行一人可乘坐同等级交通工具。
(五)住宿费在限额标准之内凭发票据实报销。发票应注明单价、天数和总额,或另附宾馆结账明细单。
(六)市内交通费按第六条第四款规定标准执行。
(七)参加各类统一安排食宿的会议、培训,只发放或报销在途期间伙食补助费,不再报销其他在外住宿、餐费。
第九条 其他情况处理:
(一)出差交通、食宿关系应形成闭环,不能形成闭环的,应予以说明,并经部门机构负责人或项目负责人签字确认;
(二)票据遗失报销需补充完备的证明材料,并经部门机构负责人或项目负责人签字确认。
第十条 纪律要求。从严控制出差天数和人数。出差人员选派以工作需要、个人能够完成工作任务为基本原则。因参会出差的,天数应与会期一致;其他出差活动,应严格控制在批准时间范围内。
严禁无实质内容、无明确目的的差旅活动,严禁以任何名义和方式变相旅游,严禁异地部门间无实质内容的学习交流和考察调研。
出差人员按规定需向接待单位或其他单位交纳相关费用的,对于应交未交相关费用而引起的责任,由出差人员自行承担。
第十一条 本办法未尽事宜,国家政策或协会其他制度有明确规定的,从其规定。
第十二条 本办法经第四届理事会第一次会议审议通过,自2026年1月起施行。
第十三条 本办法由协会秘书处负责解释。
责任编辑:闫佳裕



